Instance Verification Kit (IVK)
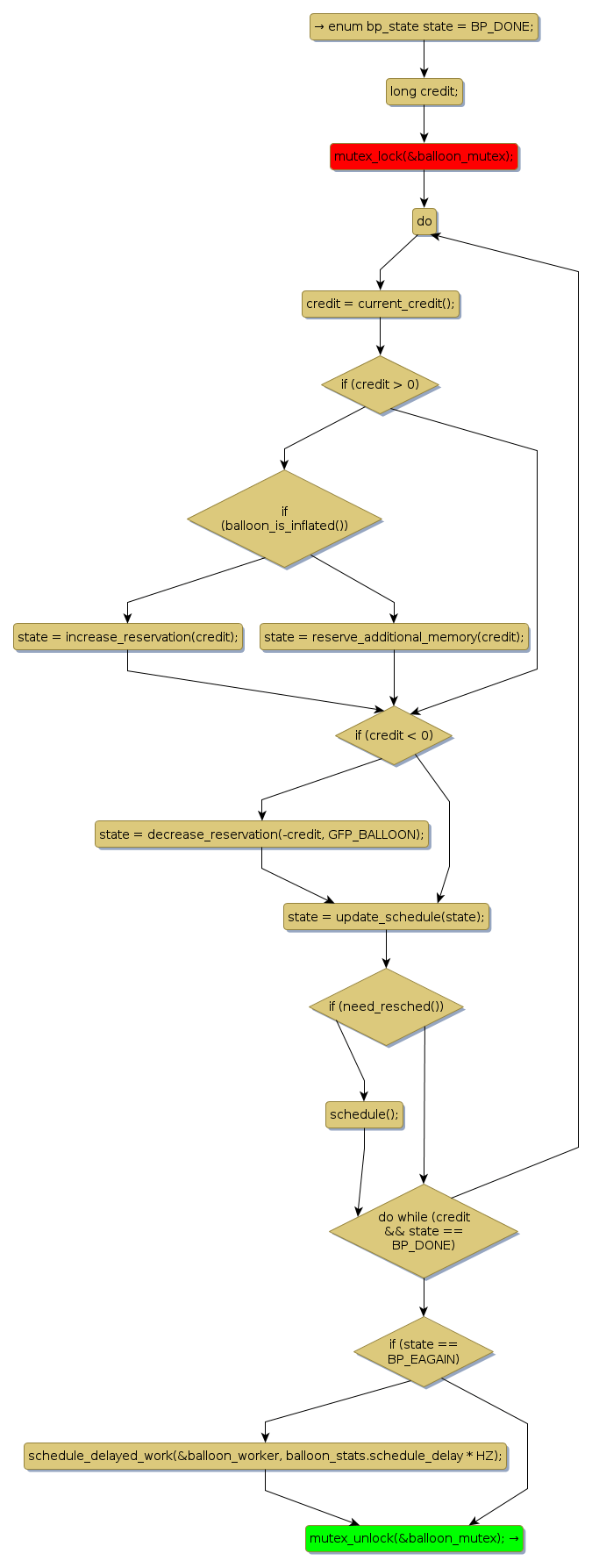
mutex lock @ [12692+27+/linux-3.19-rc1/drivers/xen/balloon.c]
Instance Signature: balloon_mutex
|
The Matching Pair Graph:
|
|
Function Name
|
Control Flow Graph (CFG)
|
Events Flow Graph (EFG)
|
Source Correspondence
|
|
balloon_process
|
|
|
[12600+15+/linux-3.19-rc1/drivers/xen/balloon.c]
|